Unidad de Inspección
Aseguramos la conformidad de tus productos con las Normas Oficiales Mexicanas (NOM) de Información Comercial.
¿Qué es una Unidad de Inspección?
(Antes llamada Unidad de Verificación - UVA)
Una Unidad de Inspección revisa la conformidad de los productos, mediante el análisis documental de empaques, etiquetas, garantías e instructivos, para asegurar el cumplimiento con las Normas Oficiales Mexicanas (NOM) aplicables.
¿Cómo dar cumplimiento normativo?
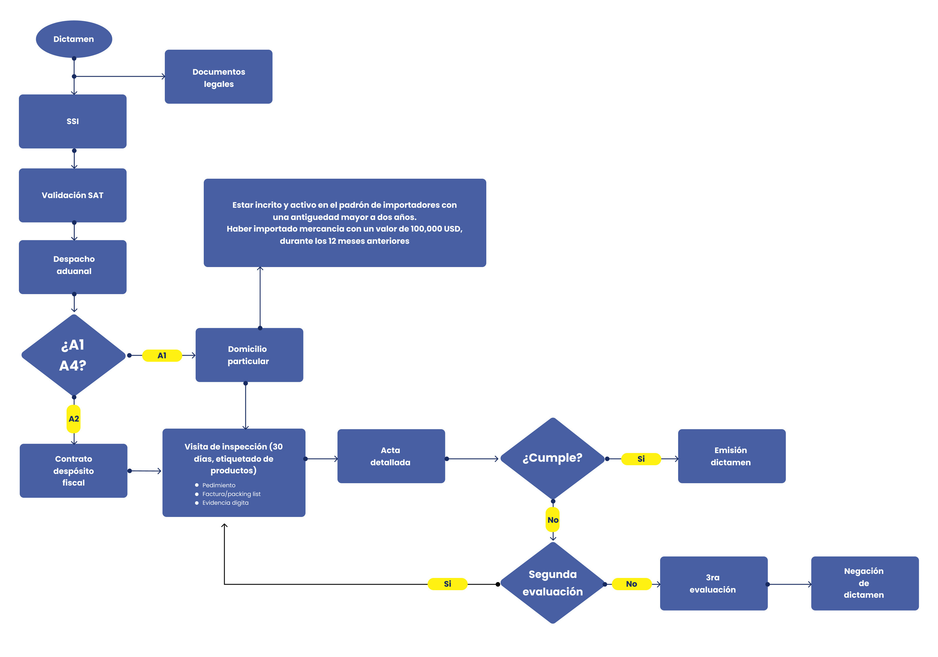
Dictamen de Cumplimiento
Documento que se emite a los importadores como resultado de la evaluación de la conformidad efectuada durante la visita de inspección, antes verificación, realizada en sitio, en el que se evidencia el cumplimiento, no cumplimiento o no sujeto al cumplimiento de los requisitos establecidos en la NOM.
Proceso para Dictamen

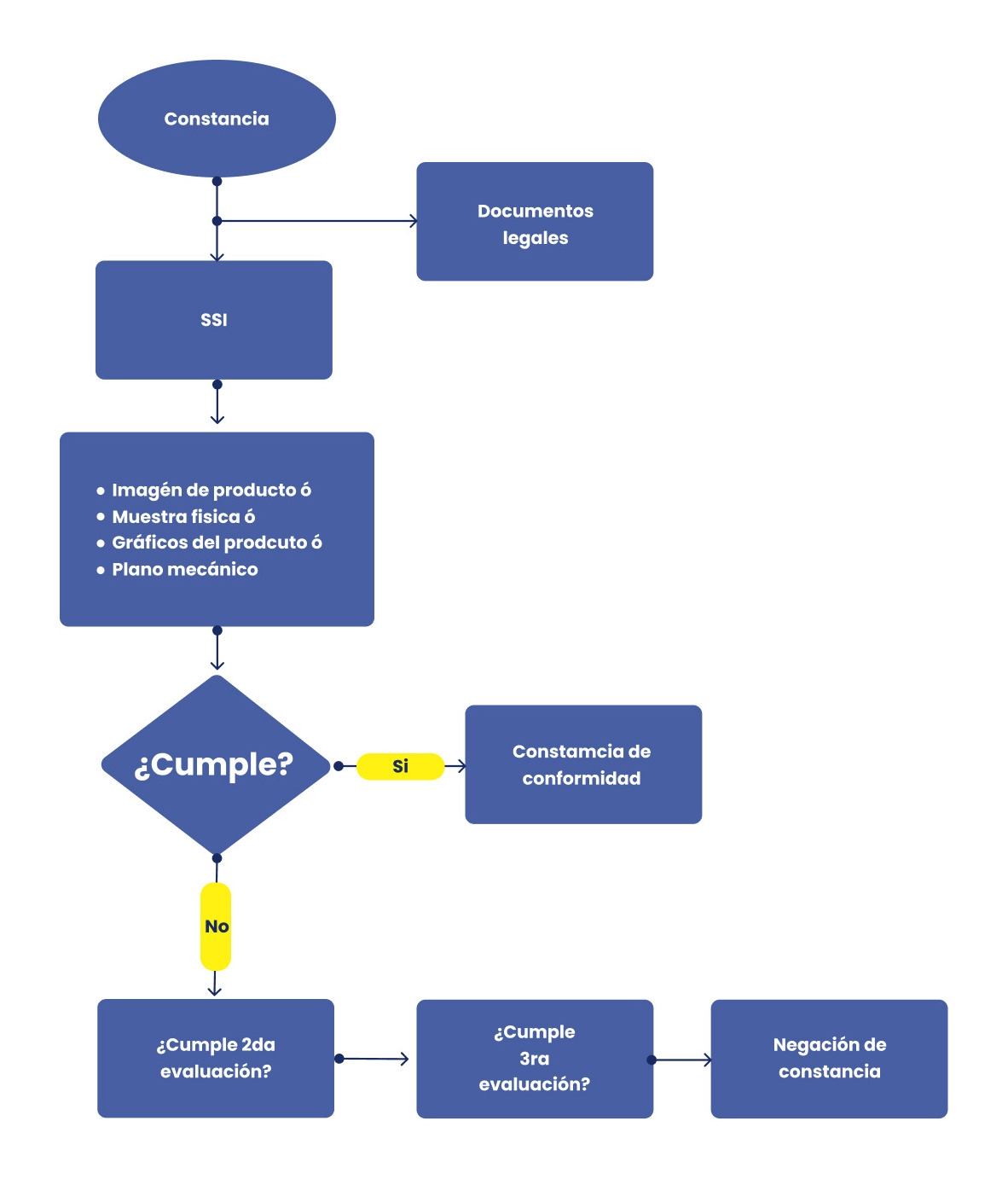
Constancia de Conformidad
Documento que se emite a los importadores como resultado de la evaluación de la conformidad efectuada durante la visita de inspección, antes verificación, realizada en sitio, en el que se evidencia el cumplimiento, no cumplimiento o no sujeto al cumplimiento de los requisitos establecidos en la NOM.
Proceso Constancia de Conformidad

Normas de Información Comercial
Determinan la información comercial y requisitos que deben cumplir las etiquetas, envases, embalajes para dar información al consumidor. Contamos con la acreditación para inspeccionar y validar las siguientes Normas Oficiales Mexicanas:
Textiles y Ropa
Información comercial-Etiquetado de productos textiles, prendas de vestir, sus accesorios y ropa de casa.
Cueros y Pieles
Etiquetado de cueros y pieles, calzado, marroquinería y productos elaborados con dichos materiales.
Electrónicos
Información comercial para empaques, instructivos y garantías de productos electrónicos, eléctricos y electrodomésticos.
Productos Generales
Información comercial-Etiquetado general de productos.
Alimentos y Bebidas no Alcohólicas
Etiquetado para alimentos y bebidas no alcohólicas preenvasados-información comercial y sanitaria.
Cosméticos
Etiquetado para productos cosméticos preenvasados. Etiquetado sanitario y comercial.
Bebidas Alcohólicas
Bebidas alcohólicas. Especificaciones sanitarias. Etiquetado sanitario y comercial.
Productos de Aseo Doméstico
Etiquetado y envasado para productos de aseo de uso doméstico.